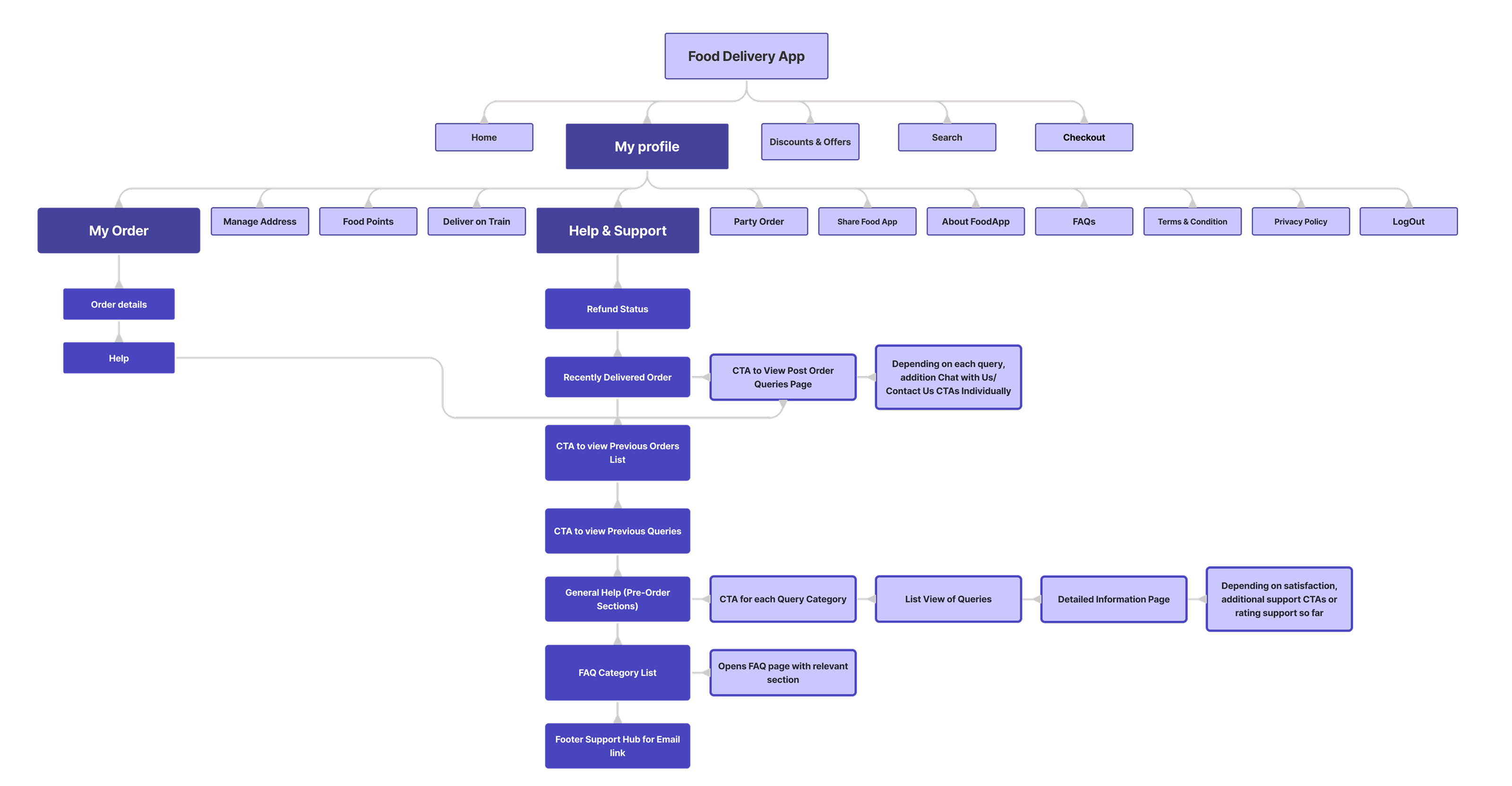
Designing an End-to-End Customer Support Experience for a Food Delivery App. We aim to gauge the existing pain points users encounter across competition platforms. Moreover, highlight essential features and information to enhance user satisfaction.
Help & Support is an essential constituent for a seamless and reliable customer experience on our platform. It serves as a valuable resource for users to find answers to their queries, resolve issues, and access necessary information related to their orders and accounts. This fosters customer satisfaction, builds trust, and ultimately contributes to the app's success by promoting user satisfaction and loyalty.
This project also requires thinking through the following use cases and features to provide better support to the user:



